AI method: This paper presents our new transformer model. The full code is available on Github

Paper Abstract: Numerical calculations of planetary system formation are very demanding in terms of computing power. These synthetic planetary systems can however provide access to correlations, as predicted in a given numerical framework, between the properties of planets in the same system. Such correlations can, in return, be used in order to guide and prioritize observational campaigns aiming at discovering some types of planets, like Earth twins.
Our goal is to develop a generative model which is capable of capturing correlations and statistical relationships between planets in the same system. Such a model, trained on the Bern model, offers the possibility to generate large number of synthetic planetary systems with little computational cost, that can be used, for example, to guide observational campaigns.
We use a training database of ~25000 planetary systems with up to 20 planets generated using the Bern model and assuming a solar-type star.} Our generative model is based on the transformer architecture which is well-known to efficiently capture correlations in sequences, and is at the basis of all modern Large Language Models. \textbf{To assess the validity of the generative model, we perform visual and statistics comparison, as well as we use a machine learning driven approach. Finally, as a use case example, we consider the TOI 469 system, in which we aim at predicting the properties of the c and d planet, based on the properties of the b planet (the first that has been detected).
We show using different comparison methods that the properties of systems generated by our model are very similar to the ones of the systems computed directly by the Bern model. We also show that different classifiers cannot distinguish between the directly computed and generated populations, adding confidence that the statistical correlations between planets in the same system are similar. Lastly, we show in the case of the TOI-469 system, that using the generative model allows predicting the properties of planets not ye observed, based on the properties of the already observed planet.
Our generative model, which we provide to the community on GitHub, can be used to study a variety of problem like understanding correlations between certain properties of planets in systems, or predicting the composition of a planetary system, given some partial information (e.g. presence of some easier-to-observe planets). Yet, it is important to note that the performances of our generative model rely on the ability of the underlying numerical model, here the Bern model, to accurately represent the actual formation process of planetary system. Our generative model could, on the other hand, very easily be re-trained using as input results of other numerical models provided by the community.

Encoding grid used to transform synthetic planetary systems into character strings.  Adapted from Alibert et al. (2025). Astronomy & Astrophysics,  in press. 

 

 

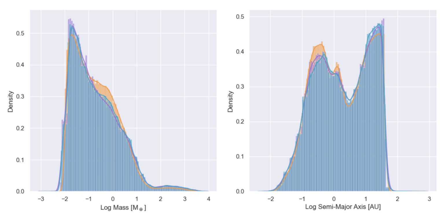
Illustration of the performances of the generative model. Numerical model is in orange, encoded numerical model is in purple, and generative model is in blue. Adapted from Alibert et al. (2025). Astronomy & Astrophysics,  in press.  

AI method We develop a new Deep Neural Network model to compute the mass of forming planet. The code is available on Github

Paper Abstract: The aim is to provide a way to approximate the result of integrating the internal structure equations for a variety of boundary conditions.  We computed a set of internal planetary structures for a very large number (millions) of boundary conditions, considering two opacities: that of the interstellar medium, and a reduced opacity. This database was then used to train deep neural networks (DNN) in order to predict the critical core mass and the mass of planetary envelopes as a function of the boundary conditions.
We show that our neural networks provide a very good approximation (at the percent level) of the result obtained by solving interior structure equations, but the required computer time is much shorter. The difference with the real solution is much smaller than the difference that is obtained with some analytical formulas that are available in the literature, which only provide the correct order of magnitude at best. We compare the results of the DNN with other popular machine-learning methods (random forest, gradient boost, support vector regression) and show that the DNN outperforms these methods by a factor of at least two.
 We show that some analytical formulas that can be found in various papers can severely overestimate the mass of planets and therefore predict the formation of planets in the Jupiter-mass regime instead of the Neptune-mass regime. The python tools that we provide allow computing the critical mass and the mass of planetary envelopes in a variety of cases, without the requirement of solving the internal structure equations. These tools can easily replace previous analytical formulas and provide far more accurate results.

Evolution of the envelope mass as computed solving the internal structure equations (red lines), and using our DNN (blue lines). We also show the comparison with what would be obtained using the approach of simpler fitting formulas (gray and green areas). The evolution of the core mass is shown by the red dashed line.  Adapted from Alibert and Venturini.,  (2019), Astronomy & Astrophysics, Volume 626, id.A21.

doi:10.1051/0004-6361/201834942